当前位置: 首页 > 快看 >

最新!河北4市任免名单来了

2020-09-05 10:21来源:网络整理   去360搜 BaiDu搜

宣布省委、市委关于鸡泽县政府主要领导调整的决定:李东健同志任中共鸡泽县委副书记、常委、委员,提名为鸡泽

孙丽娜任固安县委书记

付顺义任固安县委副书记、县政府党组书记

据固安县网信办消息,5月17日,以“固安科创城市 全新开放共赢”为主题2020固安首场城市招商全网推介活动成功举办。固安县委书记孙丽娜向全球客商介绍了固安的整体情况和未来发展美好前景。2020固安首场城市招商全网推介整体由中共固安县委副书记、县政府党组书记付顺义主持。公开资料显示,孙丽娜此前任固安县县长;付顺义此前任抚宁区区长。

邯郸

李东健任鸡泽县委副书记,提名为县长候选人

据精彩鸡泽微信消息,5月15日,鸡泽县领导干部大会召开。宣布省委、市委关于鸡泽县政府主要领导调整的决定:李东健同志任中共鸡泽县委副书记、常委、委员,提名为鸡泽县县长候选人;马洪广同志不再担任鸡泽县县长职务,免去马洪广同志的中共鸡泽县委副书记、常委、委员职务。

承德

任命杨磊为双桥区委副书记、区长候选人

5月18日,双桥区召开全区领导干部大会,宣布省、市委关于区政府主要领导调整的决定。杨玉甫同志不再担任中共双桥区委书记,另有任用。任命杨磊同志为双桥区委副书记、区长候选人。

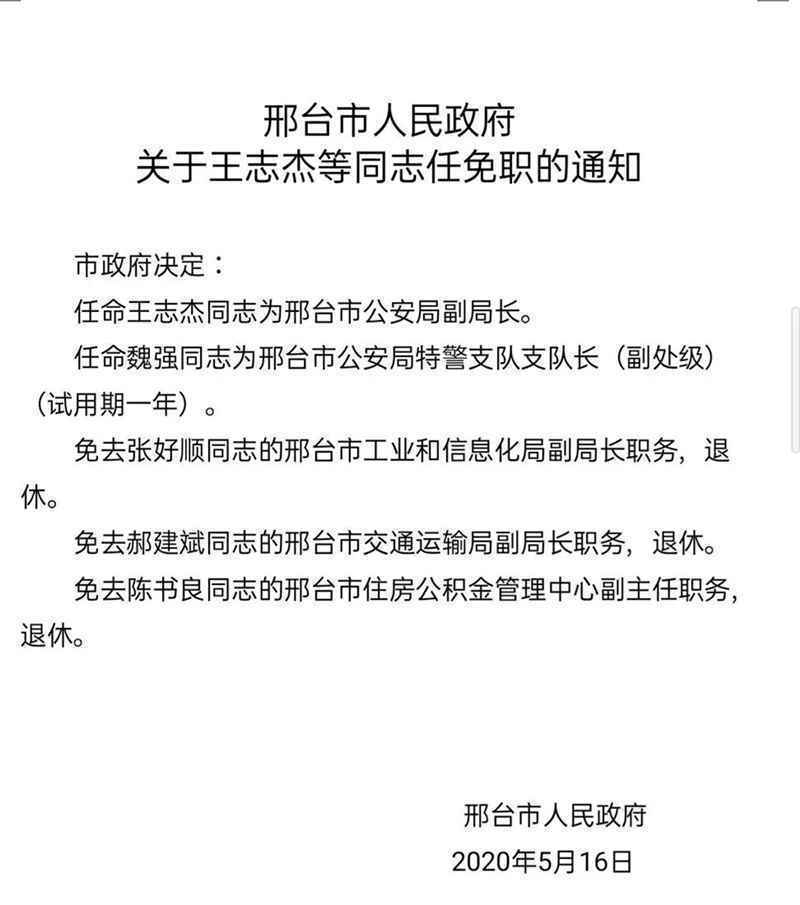
邢台


最新!河北4市任免名单来了

(河北日报记者乔宾娟)

责任编辑:小颖